目前,人们尚不清楚与新冠肺炎严重程度相关的呼吸道免疫特征。当地时间5月12日,国际顶尖期刊《自然-医学》(Nature Medicine)的最新研究便聚焦新冠患者的呼吸系统免疫反应的异常情况。研究发现,新冠重症患者的肺部存在高度促炎的巨噬细胞微环境,研究者表示,这或许有助于理解新冠病毒所触发的免疫反应背后的潜在机制。
以上研究来自深圳市第三人民医院、复旦大学公附属共卫生临床中心、以色列魏兹曼科学研究所免疫学系,通讯作者为深圳市第三人民医院院长刘磊、深圳市第三人民医院研究所所长张政教授等。
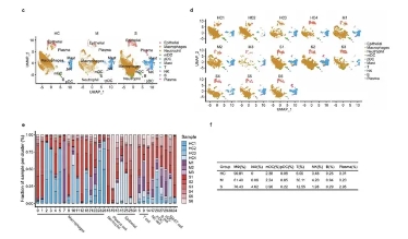
通过使用单细胞RNA测序,研究者对COVID-19严重程度不同的患者和健康人群的支气管肺泡灌洗液免疫细胞进行了比较与分析。支气管肺泡灌洗这种诊断方法是将一个导管通过口或鼻插入肺部,通过导管注入液体,则将其收集起来用于检测。研究发现,新冠肺炎重症患者的支气管肺泡灌洗液中富含促炎性单核细胞衍生的巨噬细胞。中度患者的特征是存在高度克隆扩增的CD8 + T细胞。支气管肺泡免疫微环境图提示了COVID-19发病机理和恢复的潜在机制。
在冠状病毒动物感染模型中,已报告了异常的免疫反应,而淋巴细胞减少症是新冠重症患者的突出特征。支气管肺泡灌洗液(BALF)包含有关细支气管和肺泡的微环境信息。在这里,研究者对3例中度新冠患者(分别为M1、M2、M3。M是中度,moderate的缩写),6例重度/危重感染者(S1到S6。S为重度severe的缩写),3例健康对照(HC1、HC2、HC3,HC为健康对照healthy controls的缩写)的支气管肺泡灌洗液细胞进行了单细胞RNA测序(scRNA-seq)。
通过特征基因鉴定,聚类分析显示31个不同的簇,它们由巨噬细胞(CD68),嗜中性粒细胞(FCGR3B),骨髓树突状细胞(mDCs)(CD1C,CLEC9A),浆细胞样树突状细胞(pDC)(LILRA4),自然杀伤性(NK)细胞(KLRD1),T细胞(CD3D),B细胞(MS4A1),浆细胞(IGHG4)和上皮细胞(TPPP3,KRT18),如下图所示:

其中主要的细胞类型包括:mDC、pDC、肥大细胞、NK细胞、T细胞和B细胞,都包含来自大多数样品的细胞,而巨噬细胞在不同的组中表现出特定的富集,如下图所示:

与中度感染者相比,重度/重度感染者的支气管肺泡灌洗液包含更高比例的巨噬细胞和嗜中性粒细胞,以及更低比例的mDC、pDC和T细胞。

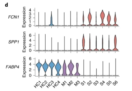
研究者重新聚类了20个巨噬细胞亚簇,以进一步剖析它们的异质性:

根据最新的分类标准和典型标记,如下图所示:

研究者根据按FCN1,SPP1和FABP4表达模式对巨噬细胞进行分组,将其分成4组:

在不同细胞组中,巨噬细胞区室在FCN1,SPP1和FABP4的组成和表达上都存在很大差异:在不同细胞组中,巨噬细胞区室在FCN1,SPP1和FABP4的组成和表达上都存在很大差异:

FABP4在对照组和中度感染患者中优先表达,而FCN1和SPP1在重度/严重感染患者中高表达

总的来说,重度COVID-19患者的肺部存在高度促炎的巨噬细胞微环境。
作者发现来自重症患者BALF样本的巨噬细胞和中性粒细胞浓度高于中症患者和对照组。重症患者也具有更高水平的炎性细胞因子和趋化因子——这些都是免疫细胞释放的信号蛋白。作者据此推断,新冠肺炎重症患者的肺部存在炎性巨噬细胞微环境。他们还分析了样本中的T细胞的多样性,发现重症患者体内的增殖T细胞比例更高,但是CD8+ T细胞的比例低于中症患者;CD8+ T细胞可以杀死被感染的细胞,在抗病毒免疫反应中发挥着重要作用。
以上发现揭示了新冠肺炎发病期间潜在异常的巨噬细胞和T细胞响应,但是作者提醒称这项研究存在局限性,包括样本规模有限,缺少在感染前后收集的纵向样本。
原文链接:
https://m.toutiaocdn.com/item/6826101715100500494/?app=news_article×tamp=1589332432&use_new_style=1&req_id=20200513091352010021034217166EDC06&group_id=6826101715100500494